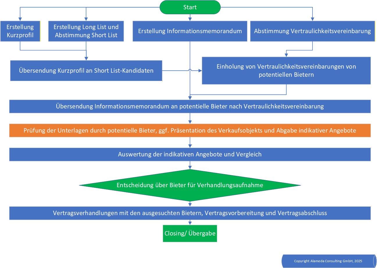
Bieterverfahren für Unternehmensverkauf
Wir sehen „Kontrollierte Bieterverfahren“ („Controlled Auctions“) grundsätzlich als den bestmöglichen Weg, Unternehmen und Betriebe zu verkaufen.
Sowohl in Bezug auf die Vertragsbedingungen als auch in Hinblick auf die wirtschaftliche Gegenleistung schneiden Veräußerer mit diesen Verfahren regelmäßig optimal ab. Es ist regelmäßig möglich, Kaufpreise zu erzielen, die in zweistelligen Prozentsätzen über denen liegen, die in rein bilateralen Verhandlungen mit nur einem einzigen Käufer erzielt werden.
Gerne stehen wir Ihnen diesbezüglich für detaillierte Informationen zur Verfügung.
Den Gesamtprozess zeigen wir überblicksartig in folgendem Schaubild:

